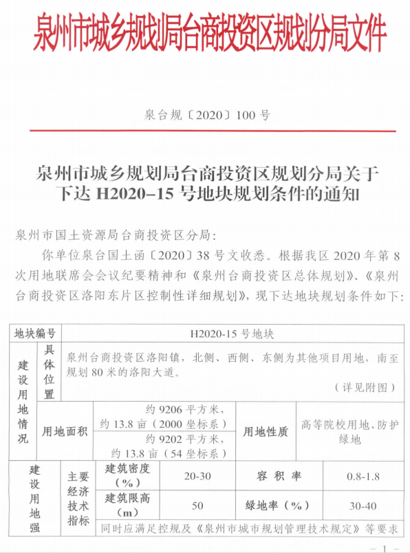
10月23日,台商投资区发布《泉州市国土资源局台商投资区分局关于H2020-15号国有建设用地使用权出让公告》。该地块位于台商投资区堂头村、杏田村,占地约9206平方米(约13.8亩),容积率0.8-1.8,绿地率30%-40%,建筑限高50米。
该地块土地用途公共管理与公共服务用地-教育用地(营利性教育机构用地),挂牌起始价为428万元,挂牌时间为2020年11月12日至2020年11月26日。
泉州市国土资源局台商投资区分局关于国有建设用地使用权出让公告
泉台国土资告字〔2020〕11号
经泉州市人民政府批准(泉政地〔2020〕2066号),我局决定挂牌出让1宗国有建设用地使用权,具体组织实施由我局委托泉州台商投资区公共资源交易中心承办,承办人具体负责接受竞买申请、资格审核、组织竞价并确定竞得人。现将有关事项公告如下:
一、宗地概况及相关要求
(一)宗地概况

(二)相关要求说明
1.地块用途应符合泉州台商投资区总体规划要求,地块规划设计条件按泉台规〔2020〕100号文执行。
2.竞买申请人提交竞买申请材料时需一并提供经我区教育主管部门审核确认办学资格和办学规模的相关文件材料。
3.非泉州台商投资区的法人、自然人和其他组织竞得以上地块的,应自土地使用权出让合同签订之日起90日内,在泉州台商投资区注册成立新公司进行建设;同时应在竞买申请书中明确新公司的出资构成、成立时间等内容。
4.地块竞得人违反上述条件的,出让人将按挂牌出让文件约定追究其违约责任。
二、竞买人资格
中华人民共和国境内外的法人、自然人和其他组织,除欠缴土地出让金者、已在本区取得合法土地未按规定开发建设者,列入福建省恶意逃废债务失信行为人“黑名单”、泉州市级安全生产领域失信联合惩戒“黑名单”、全国法院失信被执行人(包括自然人、法人或其他组织)、房地产领域相关失信责任主体以及法律另有规定外,均可申请参加竞买,申请人应当单独申请竞买。
三、本次国有建设用地使用权挂牌出让按照价高者得原则确定受让人,不设定保留价。
四、报名与实地踏勘
(一)挂牌出让地块的有关文件,可于2020年11月23日10时0分0秒前登录福建省土地使用权出让管理系统中本项目“宗地信息-查看宗地相关文件”页面下载网上挂牌出让文件。
(二)挂牌出让地块的竞买申请人须在2020年11月23日10时0分0秒前(工作日)按挂牌出让文件要求,登录“福建省土地使用权出让管理系统(网上交易模块)”注册申请竞买国有建设用地使用权,将有效营业执照副本、法定代表人证明书、法定代表人身份证件影印件或授权委托书(个人报名为有效个人身份证件影印件)、已缴交竞买保证金的凭证等扫描上传,提交给泉州台商投资区公共资源交易中心进行网上审核确认。交纳竞买保证金的截止时间为2020年11月23日10时0分0秒前(以泉州台商投资区公共资源交易中心收到款项的时间为准)。
经审查,申请人按规定交纳竞买保证金,具备申请条件的,泉州台商投资区公共资源交易中心将在2020年11月24日17时0分0秒前确认其竞买资格,并通过网上交易系统发放竞买号和初始交易密码。
(三)挂牌地块实地踏勘时间为2020年10月26日至2020年10月27日,需由我局派员陪同实地踏勘的,请提前与我局联系,联系电话:0595-27398837。
五、挂牌时间、挂牌截止时间与地点
挂牌时间:2020年11月12日00时0分0秒起至2020年11月26日10时0分0秒,挂牌截止时间:2020年11月26日10时0分0秒。
挂牌地点:福建省土地使用权出让管理系统(网上交易模块)。
六、竞得人与泉州市国土资源局台商投资区分局签订《国有建设用地使用权出让合同》后,拟成立新公司进行开发建设的,应按合同约定时间交清土地出让价款,并自土地使用权出让合同签订之日起90日内(含第90日)办理完新公司注册登记手续,由泉州市国土资源局台商投资区分局与新公司签订《国有土地使用权出让合同变更协议》。
七、付款方式及期限
地块竞得人应自竞得土地使用权之日起30日内(即2020年12月25日前含2020年12月25日)缴纳宗地成交价款总额的50%,余款自竞得之日起90日内(即2021年2月24日前含2021年2月24日)全部付清。
地块竞得人应当按时支付国有建设用地使用权出让价款,不能按时支付国有建设用地使用权出让价款的,自滞纳之日起,每日按迟延支付款项的1‰向出让人缴纳违约金。延期付款超过60日,经出让人催交后仍不能支付国有建设用地使用权出让价款的,出让人有权解除合同,竞得人无权要求返还定金,出让人并可请求违约赔偿。
八、开工、竣工
地块竞得人应自土地交付之日起6个月内开工,开工后18个月内竣工。
竞得人未能按照合同约定日期或同意延建所另行约定日期开工建设或竣工的,每延期一日,应向出让人支付相当于国有建设用地使用权出让价款总额1‰的违约金。
竞得人造成土地闲置,闲置满一年不满两年的,应依法缴纳土地闲置费;土地闲置满两年且未开工建设的,出让人有权无偿收回国有建设用地使用权。
九、本次国有建设用地使用权挂牌出让的详细资料和具体要求,详见本次挂牌文件。
十、注意事项
(一)申请人须全面阅读有关挂牌文件后再提出申请,申请一经受理确认后,即视为竞买人对挂牌文件及地块现状无异议并全部接受,并对有关承诺承担法律责任。如有疑问可以在挂牌活动开始日前用书面或口头方式向泉州台商投资区公共资源交易中心及我局咨询。
泉州台商投资区公共资源交易中心联系方式:小江27558831,小郭(财务)27558833,我局联系方式:小颜、小洪,27398837,传真:0595-27398820。
(二)网上竞买申请及挂牌交易网址:http://220.160.52.204/publicweb/PublicWeb_fjzpg/Main/Index(福建省土地使用权出让管理系统,即网上交易模块)。
(三)竞得人须在与泉州台商投资区公共资源交易中心签订《成交确认书》的同时,将提交竞买申请的所有资料原件(一式两份)一并送至泉州台商投资区公共资源交易中心复核备案。
十一、我局对本《公告》有解释权。
泉州市国土资源局台商投资区分局
2020年10月23日
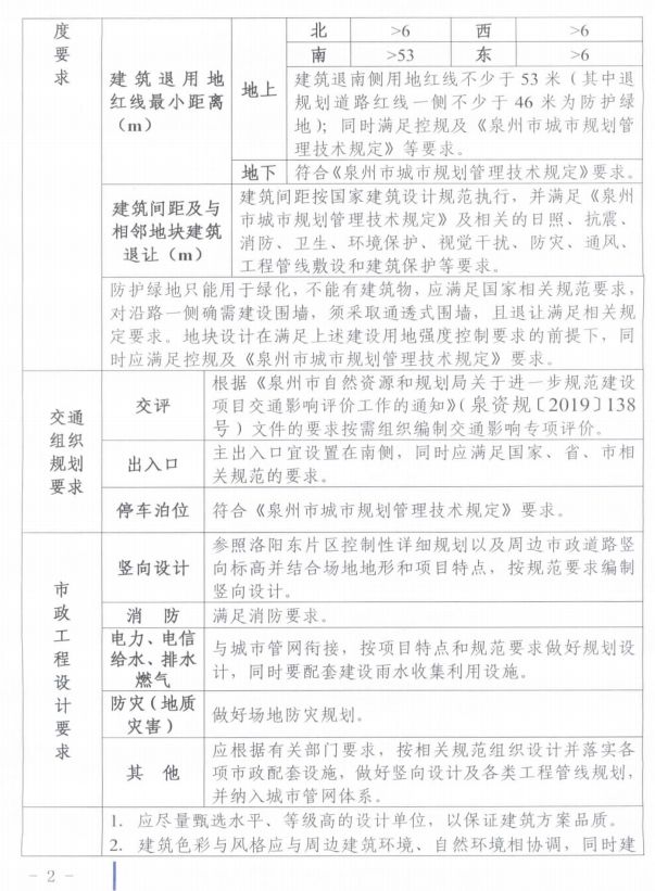
地块规划指标
H2020-15号地块位于泉州台商投资区洛阳镇堂头村、杏田村,北侧、西侧、东侧为其他项目用地,南至规划80米的洛阳大道 。

1.建筑高度控制在50米以下;
2.土地开发程度为净地;
3.国有建设用地使用权出让年限50年;
4.土地用途为公共管理与公共服务用地-教育用地(营利性教育机构用地)。



8月11日,泉州台商区官方发布了《泉州台商投资区管理委员会科技经济发展局关于泉州美术高级中学建设项目建议书的批复》。该项目位于洛阳镇堂头村,用地面积约76.3亩,建筑面积约6.5万平方米,总投资2亿元。
根据稍早前的信息显示,签约的启迪美术高级中学项目由北京华艺名教育科技有限公司投资建设,该司拟在台商区创办“泉州市启迪美术高级中学”项目,学校拟按照2700人规模申报,其中每届900人,分别开设普通班、重点班、精英班、央美班、清华班和国际班等6个专业类别。力争通过把北京美术教育相关优质资源吸引到泉州,同时通过高薪招聘相关文化课老师,把学校办成福建省乃至全国美术教育重要基地。